您好,欢迎来到唐山职业教育网! 客服热线:400-6605-933

您所在的位置:唐山职业教育网 > 技能大赛

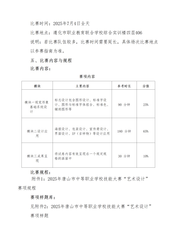
技能大赛

关于举办2025年唐山市中等职业学校技能竞赛艺术设计赛项的通知
2025-06-12 16:18

上一篇:关于举办2025年唐山市中等职业学校技能竞赛 “数字艺术设计”赛项的通知
下一篇:关于举办2025年唐山市中等职业学校技能竞赛直播电商赛项的通知

承办单位:唐山创元教育咨询有限公司 唐山职业教育网 版权所有:唐山创元教育咨询有限公司
 冀公网安备 13024002000309号 备案信息:冀ICP备11020808号-16 联系电话:13313292299 电子邮件:cy@zhijiaow.com 技术支持:职教网 山东技校网 河北技校网

招生咨询热线:400-6605-933